產品介紹及使用
1. Q:Xiaomi 無線吸塵器 G20 Max有哪些特色?
A: 1. 180AW大吸力;
2. LED螢幕,即時顯示機器狀態;
3. 支援全屋清潔還可清潔寵物毛髮。
2. Q:Xiaomi 無線吸塵器 G20 Max如何安裝壁掛?
A: 1. 選擇附近有電源、陰涼乾燥處,並確保安裝區域的牆壁內無電線或管道等設施;
2. 靠牆收納架底端距離地面建議為118.5cm,兩個收納架間距建議為15cm;
3. 在預安裝位,依靠牆收納架孔位在牆面標示出打孔位置;
4. 使用5mm鑽頭打孔,打孔深度約40mm,在鑽孔位置放入膨脹管;
5. 將靠牆收納架的螺絲孔與牆上的鑽孔對齊,用自攻螺絲將靠牆收納架固定在牆面上。
3. Q:Xiaomi 無線吸塵器 G20 Max有幾個擋位?功率如何?
A:強力檔: 480W
標準檔: 150W
持久檔: 60W(恆功率)
4. Q:Xiaomi 無線吸塵器 G20 Max的按鍵有什麼作用?
A:

開機鍵(工作模式) :按開關鍵後放開,主機持續運作;再次按主機開關,主機停止運作。
倒塵鍵:一鍵倒塵。
模式切換鍵:切換工作模式。
5. Q:Xiaomi 無線吸塵器 G20 Max標配哪些?
A:Xiaomi 無線吸塵器 G20 Max標配包含:主機、全地形探照地刷、連接桿、二合一毛刷、迷你電動刷、延長軟管、寵物刷、電源適配器、主機收納架、配件收納架、安裝包(含尖頭螺絲*4,膨脹管*4)、說明書。
6. Q:Xiaomi 無線吸塵器 G20 Max支援乾濕兩用嗎?
A:不支援,Xiaomi 無線吸塵器 G20 Max為乾式吸塵器。
如不慎吸到液體,需拆卸並取下吸塵器的過濾器、濾芯組件,將主機放到陰涼處風乾,並用自來水清洗過濾器、濾芯等部件,充分晾乾後使用。
7. Q:Xiaomi 無線吸塵器 G20 Max吸口的三個圓圈有什麼用途?
A:這是吸塵器電動刷頭的供電接口,電動地刷透過這裡和主機連接,給刷頭裡的馬達供電。(如下圖為吸塵器主機供電口)
8. Q:Xiaomi 無線吸塵器 G20 Max透明塵桶上的MAX標示是什麼意思?
A:當灰塵達到「MAX」(最大)標記時,繼續使用會影響吸塵效果,請盡快清理後再使用。在清理塵杯之前,請確認電源轉接器已斷開並取下連接桿。
注意:
將塵杯蓋對準垃圾桶,按下倒塵鍵,即可傾倒垃圾。
9. Q:Xiaomi 無線吸塵器 G20 Max如何傾倒垃圾?
A:倒塵前需取下連接桿及配件吸頭,將塵杯蓋一端對準垃圾桶,按下倒塵鍵即可。
10. Q:Xiaomi 無線吸塵器 G20 Max螢幕各狀態的意義為何?
A:
11. Q:Xiaomi 無線吸塵器 G20 Max是否適用於清掃床下?
A:使用吸塵器清理時,角度支援水平於地面,對於床下這種環境,只要不是空間太低,都可以輕鬆深入進行清潔。
12. Q:Xiaomi 無線吸塵器 G20 Max電池容量多大?
A:高性能18650鋰電池組3000mAh。
13. Q:Xiaomi 無線吸塵器 G20 Max充飽電後可以工作多久?
A:二合一遍吸續航:
低:60min
中:25min
高:≥5min
電動地刷續航:
低:35min
中:25min
高:≥5min
迷你電動地刷續航:
低:45min
中:25min
高:≥5min
14. Q:Xiaomi 無線吸塵器 G20 Max如何為電池充電?
A:

提示:
1. 首次使用前及每次清潔後請充滿電,充電時間約3.5小時;
2. 吸塵器在充電狀態下無法啟動工作;
3. 充滿電20秒後,指示燈將熄滅並進入節電模式;
4. 強力擋位下連續使用後電池溫度較高,此時充電可能會增加充電時間,建議讓主機冷卻60分鐘後再充電;
5. 為了充分發揮電池性能,延長電池壽命,請使用標準擋。
15. Q:Xiaomi 無線吸塵器 G20 Max可以一直放著充電嗎?
A:可以,Xiaomi 無線吸塵器 G20 Max支援過充保護,充飽電後充電電路會自動斷開,請放心使用。
16. Q:Xiaomi 無線吸塵器 G20 Max是否支援連接APP使用?
A:不支援連網,不支援連接米家使用。
17. Q:Xiaomi 無線吸塵器 G20 Max長時間不使用是否需要充電?
A:需要,長時間不使用本產品,請充滿電後拔下電源轉接器插頭,並放置於陰涼乾燥處,至少每3個月充一次電避免電池出現過放。
18. Q:Xiaomi 無線吸塵器 G20 Max濾芯內的海綿是什麼?
A:Xiaomi 無線吸塵器 G20 Max中前置濾芯內的海綿用於過濾較大顆粒灰塵,延長濾芯使用壽命。海綿可水洗重複使用,水洗後請充分乾燥後裝回。後置濾芯同樣支援水洗,水洗後請充分乾燥後裝回。
使用問題
1. Q:Xiaomi 無線吸塵器 G20 Max如何清潔塵杯及過濾組件?
A:清理塵杯:
在清理塵杯之前,請確認電源轉接器已斷開並取下連接桿。當灰塵達到最大標記時,繼續使用會影響吸塵效果,請盡快清理後再使用。
灰塵傾倒:
將塵杯蓋對準垃圾桶,按下倒塵鍵,即可傾倒灰塵。

清理過濾組件:
1. 如圖,打開塵杯拆卸卡扣,向外拆下塵杯;

2. 如圖,取出前置濾芯,拉起過濾器提手,然後逆時針旋轉取出過濾器;

3. 如圖,逆時針旋轉取出後置濾心;

4. 在流動的自來水下沖過濾器、前置濾芯及後置濾芯,直到乾淨為止。沖洗完畢後,充分晾曬至24小時至完全晾乾。
提示:
1. 前置濾芯和後置濾芯只能沖洗,請勿浸泡;
2. 清洗後置濾芯時,建議反覆沖洗並拍打其邊框將污垢輕敲出來直至乾淨;
3. 請勿用手、刷子或其他尖銳物清洗前置濾芯和後置濾芯,以免損壞;
4. 清潔前置濾芯及後置濾芯後,如吸力仍有明顯下降,可購買適配的原廠濾芯套裝更換。

提示:
1. 清洗濾芯,反覆沖洗並拍打濾芯邊框,將污垢輕敲出來,直到乾淨為止;
2. 禁止用手、刷子或尖銳物觸碰濾芯及海綿表面,以免損傷濾芯;
3. 禁止用水浸泡濾芯;
4. 清潔過濾組件後,如吸力仍有明顯下降,可購買原廠濾芯更換。
2. Q:Xiaomi 無線吸塵器 G20 Max如何清理電動地刷?
A:1. 將地刷反面向上放置,摳動滾刷釋放鍵打開滾刷鎖扣,取岀滾刷;
2. 使用乾抹布或紙巾擦拭吸塵口及透明蓋板上黏附的灰塵;
3. 剪斷滾刷上纏繞的毛髮並清理乾淨滾輪;

提示:
電動地刷內置電機,請勿水洗。
4. 依照卡扣結構將滾筒以正確方向裝回,並按下鎖扣至鎖定狀態。
3. Q:Xiaomi 無線吸塵器 G20 Max如何選擇適當的擋位?
A:日常地面清潔使用標準擋即可,強力污漬可使用強力擋。
4. Q:Xiaomi 無線吸塵器 G20 Max是否有馬達過載保護?
A:Xiaomi 無線吸塵器 G20 Max上的馬達有過載保護,進入異物、堵塞嚴重導致過載後,會自動停機保護。
5. Q:使用Xiaomi 無線吸塵器 G20 Max有哪些注意事項?
A:使用Xiaomi 無線吸塵器 G20 Max時需注意以下幾點:
1. 請勿讓體力、感知和智力缺乏或經驗和常識缺乏的人員在沒有監護或指導下使用本產品;
2. 請勿讓幼兒將本產品當成玩具;
3. 僅限在室內乾燥表面使用,禁止在戶外、浴室或游泳池周圍安裝、充電及使用本產品;
4. 請勿用濕手觸摸插頭或產品的任何部分;
5. 僅限使用型號為GC32-310100-2A的原廠電源轉接器;
6. 為了防止起火、爆炸或受傷,請在使用前檢查鋰電池以及電源適配器是否有損壞,禁止在鋰電池或電源適配器損壞時使用吸塵器;
7. 電動地刷、連接桿以及吸塵器主機均為帶電部件,請勿浸入水中或其他液體中清洗,日常清潔後,請確保過濾錐和濾芯徹底乾燥;
8. 清潔保養時,請先關閉主機,取下電動地刷,二合一毛刷防止旋轉的滾刷損傷使用者。禁止在電動地刷、塵杯蓋、過濾組件、濾芯及內置海綿未安裝好的情況下使用產品;
9. 需定期檢查連接桿,如果損壞禁止使用;
10. 請勿使用產品吸水、汽油等可燃或可爆炸液體,禁止吸入有毒溶液,如氯漂白水、氨水、下水道清潔劑或其他液體;
11. 禁止用吸塵器清潔石膏板灰、壁爐灰以及灰燼,禁止吸入冒煙物或燃燒物,例如火炭、煙蒂或火柴;
12. 禁止用吸塵器清潔尖銳或堅硬物品,例如玻璃、釘子、螺絲、硬幣,否則將導致吸塵器的損壞;
13. 請將產品氣流通道及活動部分遠離毛髮、寬鬆服裝、手指及身體其他部分,請勿將主機吸塵口、連接桿或其他配件對著眼晴、耳朵或將其放入口中;
14. 禁止在吸口處放置任何物品;
15. 禁止在任何吸口堵塞時使用吸塵器,灰塵、棉絮、毛髮或其他物品可能造成氣流減弱,清及時清理;
16. 請勿將吸塵器靠置於椅子、餐桌等不穩定物體,以防跌落後損壞吸塵器或傷害到用戶,當吸塵器因為摔倒、損壞或其他異常時,請聯絡官方授權維修,請勿自行拆解;
17. 請嚴格按照說明書中指導的方式充電,在超出指定溫度範圍的情況下不正確充電,可能導致電池損壞;
18. 請勿在靠近熱源或潮濕的區域(如暖氣片、廚房、浴室)充電及存放;
19. 僅使用本公司推薦的附件和替換零件;
20. 電動地刷、二合一毛刷禁止在電源線上使用,否則會發生危險;
21. 如遇電池漏液,請勿接觸液體,直接交政府指定回收機構處理,如液體不慎進入眼中,立即用清水沖洗,並及時就醫;
22. 在長期不使用、維護或維修前,請拔除電源供應器;
23. 使用本產品清潔樓梯時請務必注意人身安全;
24. 火災危險警告:請勿將任何香氛產品塗抹到本產品上,已知此類產品中的化學物質具有易燃性,會導致產品起火;
25. 請依昭說明書指示使用本產品。如因使用不當造成任何損失請自行承擔。
6. Q:Xiaomi 無線吸塵器 G20 Max的刷毛變形怎麼辦?
A:Xiaomi 無線吸塵器 G20 Max毛刷吸頭的刷毛由特殊材質製成,具有較強的自恢復能力,使用或運輸過程中手擠壓可能會略有變形,靜止一段時間後一般可以恢復,不會影響正常使用。
7. Q:Xiaomi 無線吸塵器 G20 Max充完電螢幕的電量顯示為何會熄滅?
A:Xiaomi 無線吸塵器 G20 Max為了確保充電時的安全,充完電後會自動斷電停止充電,避免電池過充對機器帶來傷害。
8. Q:Xiaomi 無線吸塵器 G20 Max掛起來為什麼地刷會歪斜?
A:Xiaomi 無線吸塵器 G20 Max放到壁掛上後,地刷會歪斜屬於正常現象。地刷內部含有馬達組件在透視窗一側,所以懸空後重心偏向一側發生歪斜,請放心使用。
9. Q:Xiaomi 無線吸塵器 G20 Max塵杯側面有垂直的斜線「裂痕」是正常現象嗎?
A:Xiaomi 無線吸塵器 G20 Max塵杯中間的線是分模線,並非裂紋,這種分模線不會影響強度和性能。
10. Q:Xiaomi 無線吸塵器 G20 Max塵杯蓋邊緣的灰色軟膠是什麼?
A:灰色軟膠是密封材料,保證吸塵時不出現漏氣現象影響吸塵效果。
11. Q:Xiaomi 無線吸塵器 G20 Max工作後有灰塵掉出,怎麼辦?
A:吸塵完畢後,讓吸塵器持續工作幾秒鐘,使其管道內的灰塵完全進入到塵杯內;移除卡在擋塵片處的垃圾。
12. Q:Xiaomi 無線吸塵器 G20 Max使用時應注意哪些問題?
A:1. 使用Xiaomi 無線吸塵器 G20 Max地刷清掃時,某些地毯可能會起毛。如果發生了這種情況,建議在吸塵時使用縫隙刷頭;
2. 在對高拋光地板、木地板或拋光磚吸塵之前,請先檢查査地刷刷頭是否有異物,避免刮傷地板;
3. 使用吸塵器前,請確保塵杯、濾芯安裝到位;
4. 吸塵時請勿阻塞排氣囗;
5. 對於麵粉等精細的粉塵,只能在粉塵量較少的情況下使用吸塵器進行清潔;
6. 請勿使用吸塵器吸取尖銳硬物、小型玩具、大頭針等物品,避免損壞吸塵器及地面;
7. 吸塵器地刷的移動可能造成打蠟地板的表面光澤不均勻,可使用濕布擦拭地板,並用地板蠟進行拋光;
8. 如吸入大量異物,可能導致滾筒停轉,注意及時清理;
9. 清理滾刷時,請確保刷頭已從主機脫離,並防止誤啟動機器,造成人體傷害。
13. Q:Xiaomi 無線吸塵器 G20 Max連接桿與主機連接處有晃動是正常現象嗎?
A:產品在生產設計中會預留合理的間隙,合理的間隙可以保證插拔順暢,如有少量灰塵也可以輕鬆插拔。其他品牌的吸塵器此處也會有晃動。
14. Q:Xiaomi 無線吸塵器 G20 Max哪些配件可以水洗?
A:水洗前請務必將下列零件從主機或組件內分離,水洗後晾曬至少24小時以確保充分乾燥。

15. Q:Xiaomi 無線吸塵器 G20 Max主機有晃動響聲是正常的嗎?
A:主機吸口擋塵片是活動的結構,在主機晃動時擋塵片會開合發出聲音屬於正常現象。
安裝及保養
1. Q:Xiaomi 無線吸塵器 G20 Max是否有車用充電器?
A:目前無車用充電器可設定。
2. Q:Xiaomi 無線吸塵器 G20 Max可更換電池?
A:電池與機器為一體式設計,不支援支援自行更換電池使用。
3. Q:Xiaomi 無線吸塵器 G20 Max首次使用時是否需要充飽12小時?
A:吸塵器內建鋰離子電池組,此類電池不需要首次充滿12小時。
4. Q:Xiaomi 無線吸塵器 G20 Max使用時扳機需要一直長按嗎?
A: 開關為扳機式設計,按下後開始工作,再次按下停止工作。
5. Q:Xiaomi 無線吸塵器 G20 Max能否邊充電邊使用?
A:Xiaomi 無線吸塵器 G20 Max定位為手持便攜式吸塵器,充電時有充電保護,不能邊充電邊使用。
6. Q:Xiaomi 無線吸塵器 G20 Max主機與配件如何安裝?
A:主機與各種刷頭/金屬接管可以任意組合安裝,聽到「咔噠」聲即安裝到位。
如圖:
7. Q:Xiaomi 無線吸塵器 G20 Max可以清理哪些垃圾?
A:僅限室內乾燥表面使用。
請勿使用產品吸水、汽油等可燃或可爆炸液體,禁止吸入有毒溶液,例如含氯漂白水、氨、下水道清潔劑或其他液體。
禁止用吸塵器清潔石膏板灰、壁爐灰以及灰燼,禁止吸入冒煙物或燃燒物,例如火炭、煙蒂或火柴。禁止用吸塵器清潔尖銳物品,例如玻璃、釘子、螺絲、硬幣,否則將導致吸塵器的損壞。
8. Q:日常維護清洗時,能否使用洗滌劑或消毒液?
A:請使用自來水清洗,部分洗滌劑和消毒液可能會影響軟膠密封性能,所以請勿使用。
9. Q:Xiaomi 無線吸塵器 G20 Max多久維護一次比較好?
A: 建議正常使用下,每週傾倒一次塵桶,每月清洗一次濾網,每月清理一次地刷滾刷。此外,集塵杯內垃圾超過MAX線後建議及時清理可保持吸力效果。在房屋面積為100㎡的情況下每週清潔3次房屋,約每三個月清洗一次濾芯。
10. Q:Xiaomi 無線吸塵器 G20 Max可以存放在汽車後車廂嗎?
A:汽車後車箱屬於密閉環境,夏季太陽曝曬後行李箱溫度很高,為了確保電池壽命和安全,不要將Xiaomi 無線吸塵器 G20 Max放置於汽車後備箱內。
11. Q:Xiaomi 無線吸塵器 G20 Max塵杯漏灰?
A:吸塵結束後,請維持吸塵器運轉數秒,以確保管內的灰塵都進入塵杯內。
12. Q:Xiaomi 無線吸塵器 G20 Max塵杯蓋子縫隙大?
A:是正常的,無需擔心灰塵掉出,使用的時候馬達抽真空,自然吸合密封。
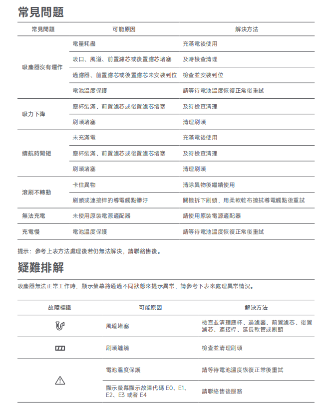
常見問題
1. Q:Xiaomi 無線吸塵器 G20 Max無法運作了怎麼辦?
A:一般無法工作是以下原因造成:
1. 請檢查電池是否沒電,請將機器連接轉接器充電,如電池無法充電,請及時聯絡售後;
2. 請檢查主機風道和濾芯是否堵塞,如果堵塞清理吸塵口或風道或清洗濾芯;
3. 請檢查濾心是否未安裝或塵杯是否未扣合,正確安裝濾心及塵杯;
4. 電機損壞,如是此情況發生,請及時聯繫售後;
5. 如吸塵器吸取液體等情況,馬達進液也會導致機器無法運作,如是此情況發生,請及時聯繫售後。
2. Q:Xiaomi 無線吸塵器 G20 Max吸力減弱了怎麼辦?
A:1.請確認是否吸取垃圾過多,如是,請及時清理塵杯;
2.請確認是否有異物堵在延長管或主機孔中,如是請及時清理異物;
3.請確認濾芯組件是否有灰塵過多造成堵塞,如是,請及時清理;
4. 請確認是否水洗過濾芯,水洗後請充分晾乾後再使用;
5. 如無阻塞方面的問題,可能是馬達問題,請及時與售後聯絡。
3. Q:Xiaomi 無線吸塵器 G20 Max續航力短怎麼辦?
A: 1. 請確認主機電池是否充滿電,若電量不足或過低請及時充電;
2. 請確認塵杯裝滿或濾芯組件是否有灰塵過多引起堵塞,如是,請及時清理塵杯垃圾、清洗濾芯配件;
3. 請確認地刷或刷頭是否堵塞,如是請及時清理配件堵塞物。
4. Q:Xiaomi 無線吸塵器 G20 Max地刷頭不轉動怎麼辦?
A: 1. 請檢查是否滾刷纏繞,如有,請及時清理異物;
2. 請檢查是否工作溫度過高,馬達進行高溫保護,如是,請等待刷頭溫度正常後再使用。
5. Q:Xiaomi 無線吸塵器 G20 Max工作一會兒就很熱了怎麼辦?
A:1. 請檢查是否有異物堵住管口或主機口,如是此情況發生,請及時清理異物;
2. 請檢查是否濾芯過髒沒清洗過,如是此情況發生,請及時清理濾芯;
3. 強力擋工作,吸塵器發熱快屬於正常現象。
6. Q:Xiaomi 無線吸塵器 G20 Max為什麼充電5小時還是沒滿?
A:如果連續使用高擋,電池包溫度較高,機器在電池包溫度高的情況下充電較慢,電池包溫度冷卻下來後會以正常速度充電。
7. Q:Xiaomi 無線吸塵器 G20 Max出風口有異味是否正常?
A:吸塵器使用密封材料含有橡膠成分,所以新機剛使用時會有一點味道,但不會對人體帶來危害,隨著正常使用味道會逐漸變淡消失,請放心使用。
8. Q:Xiaomi 無線吸塵器 G20 Max地刷使用時為什麼會自動停轉?
A:Xiaomi 無線吸塵器 G20 Max的地刷有過流過溫保護,刷頭出現異物堵轉、纏繞或馬達溫度過高時,會保護性停機防止危險。
9. Q:Xiaomi 無線吸塵器 G20 Max充電時螢幕充電指示燈不亮怎麼辦?
A:1.可以先檢查是否已經充滿電了;
2.請檢查適配器是否與主機連接良好,如未連接,請連接好,再做檢查,如還不能解決充電問題,請及時聯繫售後。
10. Q:Xiaomi 無線吸塵器 G20 Max無法充電怎麼辦?
A:如發現無法充電的現象,請及時做以下檢查:
1.檢查電源插頭是否在電源插座上面插好;如未插好,請及時插牢再使用;
2.請確認電源插座指示燈是否亮,如不亮,請開啟插座開關;
3.請檢查適配器是否與主機連接良好,如未連接,請連接好,再做檢查,如還不能解決充電問題,請及時聯繫售後。
提示:
請使用專用轉接器在室溫(7 -40℃)環境下充電,溫度過高或過低都會造成電池保護無法充電。
11. Q:Xiaomi 無線吸塵器 G20 Max地刷噪音變大怎麼辦?
A:需拆下並清理刷頭兩側纏繞的異物,重新安裝滾筒後再嘗試使用。
12. Q:Xiaomi 無線吸塵器 G20 Max為什麼塵杯底蓋會有使用痕跡?
A:為確保塵杯閉合後無灰塵露出,機身與塵杯接觸部位有固定裝置,固定裝置與塵杯蓋摩擦產生痕跡,不影響性能及強度,請放心使用。
13. Q:Xiaomi 無線吸塵器 G20 Max故障該怎麼辦?
A:
14. Q:Xiaomi 無線吸塵器 G20 Max的SN資訊在哪裡?
A:SN資訊在主機底部位置。
15. Q:米家無線吸塵器G20 Max電動地刷頭髮纏繞?如何清理電動地刷?
A:1. 將地刷反面向上放置,按壓滾刷釋放鍵打開滾刷鎖扣,取岀滾刷並清理滾刷;
2. 使用乾抹布或紙巾擦拭吸口及透明蓋板上黏附的灰塵;
提示:
3. 電動地刷內置電機,請勿水洗;
4. 將滾刷依正確方向裝回,並按下鎖扣至鎖定狀態。
16. Q:米家無線洗地機G20 Max地刷頭移動困難是否正常?
A:由於地刷頭使用時地刷吸力較大,感覺會有不易操控的感覺,這是正常現象,此時需要手持穩吸塵器控制方向即可。另外吸力大才有好的清掃效果。
17. Q:為什麼米家無線洗地機G20 Max產品地刷燈常亮?
A:結構設計燈光無法控制,不影響正常使用。
18. Q:米家無線洗地機G20 Max充電多久能充滿電?
A:約3.5小時充滿。
19. Q:米家無線洗地機G20 Max不能站立很不方便怎麼辦?
A:米家無線洗地機G20 Max使用時無法站立,需站立時將機器關機靠牆靠立。
20. Q:米家無線洗地機G20 Max聲音大怎麼辦?
A:將滾刷拆下並清理刷頭,並取下濾芯清理濾網,排查後重試。
21. Q:米家無線洗地機G20 Max二合一毛刷如何回收?
A:回收二合一毛刷時,按壓鎖定扣鈕向下拉,收回毛刷。
若未按下鎖扣強行推拉,可能會破壞扣環結構,導致二合一毛刷鎖定鬆脫。
22. Q:米家無線洗地機G20 Max吸力減弱怎麼辦?
A:新機使用前,建議先將主機充飽電後再使用。
23. Q:米家無線洗地機G20 Max塵杯底殼有裂痕/裂痕/刮傷?
A:塵杯上看似「裂痕」的線是塵杯正常生產過程中形成的熔接痕,並非是裂痕或異常,請放心使用。
24. Q:為什麼米家無線洗地機G20 Max充電時呼吸燈閃爍不顯示電量?
A:機器電池電量過低時為機器補電充電呼吸燈只閃爍不顯示電量,請耐心等補足到安全電量後會正常顯示電量,這種現像不是故障請放心使用。
25. Q:米家無線洗地機G20 Max寵物刷使用說明有哪些?
A:不同寵物毛髮特質不同,對噪音的敏感度也不同,建議依照寵物的實際狀況調整使用方式。
噪音說明:使用前建議先看下寵物對吸塵器噪音是否害怕,建議在寵物喜歡的噪音下運行機器清潔寵物毛髮,如果寵物不適應本產品噪音,建議在機器關閉狀態下使用寵物刷,或停止使用。
推薦吸力擋位:建議優先選擇持久檔,其次使用標準擋。需依寵物的實際狀態及毛髮清潔需求進行選擇。